Вы видите цифры, но не понимаете причин
Неделями совещаетесь, как «правильно» считать
Принимаете решения не на данных, а на мнениях
База знаний — это 3 года исследований и разработки продукта JetMetrics
Архитектор карт метрик. Систематизирует показатели и выстраивает связи между ними
Эксперт по BI и метрикам, формирующий новые стандарты бизнес-аналитики
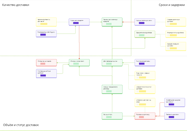
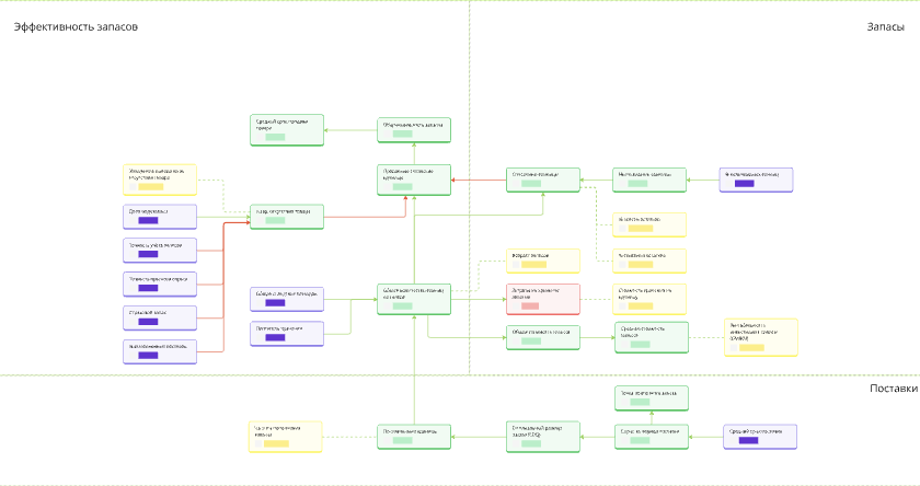
Найдите карту для вашего направления: маркетинг, продажи, логистика, HR и другие
Поймите, как показатели влияют друг на друга — где точка роста, а что тормозит бизнес
Поделитесь картой, проведите сессию и договоритесь о единых метриках

Личная встреча с Дмитрием Некрасовым, автором продукта
Погружаемся в ваш кейс, подсвечиваем проблемы, составляем план работы
Вы показываете карту метрик, деревья решений, ТЗ или дашборд — получаете обратную связь
Входит в расширенную версию · вы работаете напрямую с экспертом-практиком




Вы переходите от «набора KPI» к системе управления показателями.

В рамках проекта заказывали у команды разработку карты метрик под наши бизнес-процессы и продуктовые KPI. Сотрудничество прошло на высочайшем уровне: команда обладает редкой для рынка комбинацией аналитической и бизнес-экспертизы в области метрик.

Подход карт метрик оказался чрезвычайно полезным. Особенно ценно, что сложные концепции объяснены простым и доступным языком. Это вдохновило применить методологию для роста наших продуктов.

Это сильно экономит мне время на исследования и помогает точнее определить и настроить KPI для конкретных людей, ролей или каналов. Я бы не стал изобретать велосипед и рекомендовал бы это любому маркетологу или менеджеру.
Получите доступ к базе карт метрик и выстройте единый язык для всей команды — за день, а не за месяцы.